歐姆學園:AI智慧學習平臺~教與學的好夥伴

歐姆報報
公告日期 | 標題 | 內容 | 附件 |
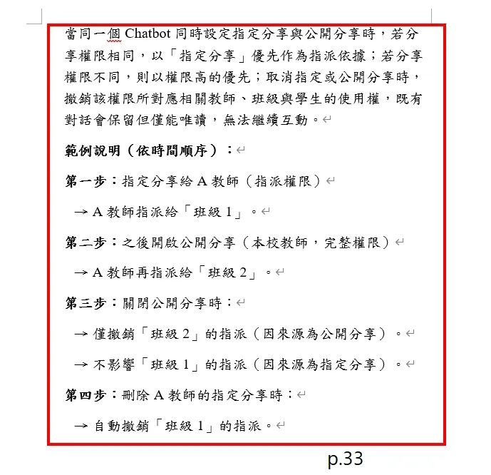
| 2026-04-08 | 【操作】歐姆學園6大新功能上架,歡迎體驗! | 1. 網路搜尋功能:AI 對話不再侷限於既有模型資料庫!現在歐姆學園內建網路搜尋功能,讓 AI 即時檢索最新的網路資訊,確保對話內容與時俱進,滿足教學與研究的即時需求。
6. 學習歷程追蹤─對話匯出與模型標記:為了方便學習分析與成果繳交,系統支援匯出對話紀錄。此外,若學生未直接與特定的 Chatbot 互動,匯出資料將會自動標註其所使用的 LLM(大語言模型)類型,讓老師清楚掌握學生的數位學習路徑。 | 1-AI支援網路搜尋(P.14) |
| 2026-04-02 | 【研習】本校教務處教學發展中心訂於115年4月20日及4月27日辦理歐姆學園AI家教及AI助教研習,歡迎本校專(兼)任教師報名參加。 | 一、為使本校專(兼)任教師熟悉如何使用歐姆學園之AI家教及AI助教功能,教學發展中心於4月份辦理AI家教及AI助教研習活動。 (一)115年4月20日(一)晚上6:00-9:00。研習主題:AI家教。講師:劉育隆博士後研究員(智慧教育中心)。上課教室:本校教育樓5樓B510研討室。 (二)115年4月27日(一)晚上6:00-9:00。研習主題:AI助教。講師:劉育隆博士後研究員(智慧教育中心)。上課教室:本校教育樓5樓B510研討室。 二、有意申請授課班級開通使用歐姆學園功能的老師,需先完成AI家教研習3小時及AI助教研習3小時。 三、活動報名請至教學發展中心網站:https://ctd.ntcu.edu.tw/ 四、活動聯絡人:教學發展中心高小姐,分機3142;李小姐,分機3143。 五、提醒事項:本活動需自備筆電,以利活動進行。 | 歐姆研習海報-11504 |
新聞報導
- 2026-1-9 【中華電信】國立臺中教育大學x中華電信 打造全國首創「歐姆學園」
- 2025-9-26 【聯合新聞網】大屏AI進教室 中教大斥資千萬接軌中小學智慧教育
- 2025-9-17 【中央社】智慧學習不打烊 中教大「歐姆學園」正式登場